2022年10月4日,云南大学生命科学中心杨崇林教授课题组在Journal of Cell Biology在线发表了题为“WDR91 specifies the endosomal retrieval subdomain for retromer-dependent recycling”的研究论文,揭示了依赖于逆向蛋白运输复合体Retromer所介导的受体回收新机制。刘楠博士和杨崇林教授分别为该论文第一作者和通讯作者,刘锴博士参与了该论文的前期研究。
逆向蛋白运输复合体Retromer介导因细胞内吞或胞内运输而抵达内吞体的受体重新逆向回收到细胞膜或高尔基体,其缺陷与神经退行性疾病等多种人类疾病密切相关。Retromer主要由VPS26-VPS29-VPS35三聚体和分选连接蛋白Sorting Nexins(SNXs)组成,并且其受到Rab7和WASH复合体等因子的调控。伴随着早-晚期内吞体转化,Retromer依赖的运输过程在内吞体特定的局部区域发生。然而,Retromer及其已知的调控因子如何在内吞体上相互协调形成用于循环蛋白的局部区域仍知之甚少。
杨崇林实验室的前期工作以秀丽隐杆线虫为模式进行遗传筛选,发现了两个新基因,其人类同源基因编码WD40重复序列蛋白WDR91和WDR81。后续研究发现WDR91作为晚期内吞体的特征性小GTP酶Rab7的效应因子被招募到内吞体上,WDR91和WDR81形成复合体能够抑制Ⅲ型磷酯酰肌醇-3-激酶(PI3K)的活性, 起到控制内吞体上磷脂酰肌醇3-磷酸(PtdIns3P)水平的作用, 从而顺利实现早-晚期内吞体转化。在此基础上,本研究发现敲除WDR91(KO-91)的细胞中Retromer介导的膜表面受体及胞内受体的运输过程均受阻,并且Retromer在内吞体整个表面发生累积(图1)。然而,在KO-91细胞中利用PI3K抑制剂降低PtdIns3P含量并不能降低Retromer所有组分在内吞体上的富集程度。当在KO-91细胞中表达野生型WDR91而不是与Rab7结合有缺陷的WDR91突变体时,Retromer重新定位在内吞体的局部区域,Retromer依赖的内吞体运输过程也被成功挽救。这些结果表明WDR91的缺失破坏了内吞体上用于循环蛋白的局部区域的形成,进而损害Retromer依赖的蛋白分选及后续转运过程,并且与Rab7结合对于WDR91功能的正常发挥是必不可少的。

图1. WDR91缺失阻碍Retromer介导的内吞体逆向运输过程
(A)WDR91缺失导致膜表面受体b2AR从内吞体到细胞膜的运输过程受阻。(B)WDR91缺失导致胞内受体CI-MPR从内吞体到高尔基体的运输过程受阻。(C)WDR91缺失导致Retromer组分SNX27在整个内吞体表面累积。(D)WDR91缺失导致Retromer组分VPS35在整个内吞体表面累积。
进一步研究发现WDR91作为使Rab7与Retromer连接加强的关键因子,与此同时WDR91与内吞体上控制微丝聚合的WASH复合体的核心亚基FAM21相互作用,进而将Rab7,Retromer和WASH复合体限制在WDR91定位的特定区域,促进内吞体上用于循环蛋白的局部区域的形成,有利于Retromer在该区域发挥作用最终形成管状结构离开(图2)。这一研究成果拓展了对Retromer调控机制的认识,为控制内吞体分选转运和维持胞内蛋白稳态提供宝贵线索,为预防和治疗内吞体运输障碍导致的神经疾病提供科学的理论依据。

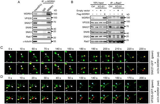
图2. WDR91调控Retromer依赖的内吞体逆向运输的分子机制
(A)WDR91与Retromer各组分相互作用。(B)WDR91加强Rab7与Retromer各组分的连接。(C)Retromer组分SNX27在WDR91定位的局部区域形成管状结构。(D)Retromer组分VPS35在WDR91定位的局部区域形成管状结构。
本研究得到国家重点基础研究发展计划、国家自然科学基金委、云南省科技厅研究项目的资助。
原文链接:https://rupress.org/jcb/article-abstract/221/12/e202203013/213515/